How the British Intelligence Network of Astroturfed Muslim Civil Society Groups Is Kept Secret and Deniable
The Research, Information and Communications Unit and Covert Propaganda
First published by UK Column on Tuesday, 19th August 2025
RICU’s base in the Home Office in London
The British Government has, since 2011, been in the business of developing a vast network of deniable front groups in the Muslim community. Leaked document passed to Mintpress show in extraordinary detail how this network was set up, by whom, and the precise contractual arrangements between a British intelligence agency created to institute four levels of arms length relations in order that the end ‘product’ be deniable. This is to ensure, in other words, as one of the leaked documents says: “Campaign products are never directly attributed to RICU”.
Creating a New British Intelligence Agency
In 2007, Charles Farr, the then-head of the Office for Security and Counter Terrorism (OSCT) at the Home Office, set up a strategic communications unit: the Research, Information and Communications Unit (RICU). Although RICU is located within the Home Office, it is also funded by and answerable to the Foreign Office and the Department for Communities and Local Government (which has gone through several name changes since then). The OSCT is, as the Intelligence and Select Committee notes, one of the “seven Agencies and Departments which form the UK Intelligence Community”. RICU, therefore, is part of the intelligence community and not simply a ‘communications’ unit.
RICU
On the launch of RICU, The Sunday Times reported that “officials deny this is in any way a propaganda department, although one conceded: ‘It does sound horribly cold war’”. Former Guardian journalist Ian Cobain claims that it was modelled on the Information Research Department, an anti-Communist propaganda unit set by the Clement Attlee’s Labour government in 1948 in such secrecy that the cabinet was lied to about its true role by its founder Christopher Mayhew. IRD was dissolved in 1977 by then Foreign Secretary David Owen. Its history is given in Paul Lashmar and James Oliver’s essential 1998 book Britain’s Secret Propaganda War.
The Information Research Department
The Information Research Department (IRD) produced a full range of off-the-record and covert briefing material. This data could be true, but it always pushed a particular line and often included lies. The mode of delivery was usually covert, meaning that the true source of the material was not intended to be divulged. Its activities in Northern Ireland are relatively widely known where forgeries and attacks on democratic politicians as well as illegal opposition groups were widespread, as was disclosed in Paul Foot’s classic 1989 book Who Framed Colin Wallace?
The IRD also engaged in the wide-ranging production of fake news and forged documents. Some of these have only come to light in the recent past.
The journalist Ian Cobain reports that some in the Home Office became aware of the IRD through the book Who Paid the Piper? The CIA and the Cultural Cold War, written by the British historian Frances Stonor Saunders, it “describes the way in which the IRD and the CIA co-opted Western artists, writers and intellectuals in order to combat the cultural influences of the Soviet Union”.
According to Cobain, Home Office officials say they “became aware” of the book “because Gordon Brown was seen reading it when he first entered Downing Street on succeeding Tony Blair as British prime minister in 2007”. However: “Instead of reading Saunders’ book as a warning that propaganda could undermine intellectual and political freedom, some at RICU saw it as a manual for the organisation’s future development”.
“The IRD was not wholly lost from folk memory”, Cobain continued, “but it may have been partly through reading this book that younger civil servants first became aware of it and some speculated that RICU could recreate it”.
RICU, reportedly, “became more closely modelled on the IRD after the appointment of a new head, Richard Chalk, in 2012. Previously, Chalk had been part of a team employed by the British public relations firm Bell Pottinger to produce covert propaganda in Iraq, while under contract to the Pentagon and the CIA”. Cobain reports that staff have moved frequently between the RICU and its agency Breakthrough/Zinc, and at both ‘there are individuals who describe themselves as “the new IRD”’.
Amongst these is likely the Managing Director of Breakthrough, Scott Brown. His CV is amongst the leaked documents passed to MintPress and as can be seen from it, prior to joining Breakthrough Brown worked for Bell Pottinger in Mogadishu and Nairobi. The CV also discloses that he had previously worked in ‘Bell Pottinger Special Projects’ in Baghdad (June 2005-July 2007). What he did there was even kept secret from British intelligence. His CV states: “Responsibilities of the role are largely classified due to the nature of the work and client confidentiality clause.” As it happens Richard Chalk the later head of RICU also worked on the same Bell Pottinger project from 2005. Prior to that, Brown had worked in PR for the Conservative Party (November 2003-June 2005). As it happens, Richard Chalk also worked in PR for the Tory Party at the same time.
Scott Brown’s CV
RICU’s Links to Military Propaganda
Other elements of RICU’s backstory links it to two key military figures in Whitehall: Steve Tatham and Jamie Macintosh. The former was for a time the MoD led on matters of strategic communication. In 2009, he was seconded to the Strategic Horizons Unit (SHU), a unit created in September 2008 and housed in the Cabinet Office.
SHU was part of the Joint Intelligence Organisation and is charged with scoping future threats. Tatham developed his thinking on strategic communications while at the Defence Academy think tank, the Advanced Research and Assessment Group (ARAG). His ‘boss’ there was Dr Jamie Macintosh who, while at the Defence Science and Technology Laboratory, made “strategic and operational contributions in the emerging fields of Information Superiority and Information Operations (IS-IO)”. Macintosh co-authored the White Paper and undertook conceptual research design that led to the creation of the Civil Contingencies Secretariat in 2001. This was the body involved in issuing information about the alleged threat to Heathrow Airport and about the ‘ricin plot’, which turned out not to involve any ricin. Indeed, according to Archer and Bawdon, in their 2010 book Ricin!: The Inside Story of the Terror Plot that Never Was, there was also no ‘plot’.
The long deleted biographical note on Jamie Macintosh
Before being appointed the head of ARAG, Macintosh spent over a year as the personal advisor on Transformation and National Security to Home Secretary John Reid. A long deleted MoD biographical note claimed that he was “instrumental” in the creation of the Office for Security and Counter Terrorism (OSCT) and its strategic communications division, the Research, Information and Communications Unit (RICU).
We can conclude from this that there is a significant and co-ordinated propaganda network, and that key elements of internal propaganda machinery have been developed by those with experience of such activities in the military, as well as drawing on the experience of the intelligence services.
Communications
RICU has responsibility for counter-terrorism communications. In the first few years of its existence, the organisation focused on the production of communications guides, audience research and efforts to understand how language used by government is received and understood by target audiences. RICU has issued guidance on how to communicate its messages, which includes specific advice on ensuring that the government is not thought to be exaggerating the terror threat. Amongst their other activities, RICU has also funded research on Muslim communities. Between 2007 and 2010, for example, RICU commissioned work on Muslim ‘identity and sense of belonging’, ‘how young British Muslims use the internet’, ‘how government messages are perceived by Muslim communities,’ ‘Islamic blogs’ and ‘the language of terrorism’ as disclosed in a Freedom of Information Response from 20 April 2009.
One project was funded by an Economic and Social Research Council award to Dr David Stevens of Nottingham University to study ‘radical blogs’ in a secondment to RICU. The report published a list of the top 20 ‘Islamic’ blogs with the inference that these were in some senses ‘radical’. However, a number of those listed were not ‘radical’ or even ‘Islamic’ at all. The Guardian reported this:
The man identified in the report as Britain’s third most influential ‘pro-Islamic’ blogger is actually an atheist based in the United States. As’ad Abukhalil, a Lebanese-American professor of political science at California State University who blogs as ‘Angry Arab’ is furious about it. ‘How ignorant are the researchers of the Home Office?’ he writes. ‘How many times does one have to espouse atheist, anarchist, and secular principles before they realise that their categorisation is screwed up?’… Top spot in the league table of Britain’s most influential ‘pro-Islamic’ bloggers goes to Ali Eteraz, a Comment is Free (CiF) contributor. Back in 2007, he wrote a series of articles for Cif, from a liberal perspective, about reforming Islam.
It seems that this project, whatever the intentions behind it, ended up exaggerating the threat from ‘radical’ blogs.
Covert Strategy towards Muslim Civil Society
RICU appears to have changed strategy from June 2011. According to the testimony of the then-Home Secretary Theresa May to the Intelligence and Security Committee in January 2012, as a result of the review of Prevent, RICU “has a new focus”. According to the Committee’s report:
RICU has focused on engaging credible civil society organisations in order to encourage these organisations to challenge radical and extreme views in their local communities. The Home Secretary assured us that – particularly given previous concerns about the groups that were receiving funding – RICU had now recognised the importance of choosing credible groups with good leadership.
The then-Home Secretary, Theresa May, was then cited, saying:
Often it is more effective to be working through groups that are recognised as having a voice and having an impact with that voice, rather than it being seen to be government trying to give a message. Indeed, it’s always better to be using those people to whom people look naturally to hear the message, rather than simply doing it as RICU itself.
This new orientation appears to be the reason for the particular involvement of RICU with civil society organisations. This would appear to include communications where apparently independent civil society organisations function as covert front groups for the government. These organisations are distributing messages that appear to be from civil society organisations but are in fact paid for by — and under the editorial control of — government. The account here (and in a later companion article) is based on a number of internal documents including two lengthy proposals from Breakthrough Media/Zinc to the government to run large projects: a Breakthrough PowerPoint presentation showcasing their work, and an internal OSCT document on OSCT activity in relation to Prevent.
Breakthrough Media
Breakthrough Media Network (company number 06651251) is a London strategic communications company that was founded in 2008. The firm specialises in producing digital campaign materials for “governments, non-profits, inter-governmental organisations and progressive companies”, with a goal to “strengthen society and inspire positive social change”. Breakthrough Media has produced a series of government campaign resources, including for the Department for Education, the Department for Health, the Foreign & Commonwealth Office, and the Home Office.
From a leaked PowerPoint presentation
On 16 March 2018, the two directors of Breakthrough created a new company called Zinc Network Limited (Company number 11259840). On 1 April 2019, it was announced that “Breakthrough Media and sister company Zinc had consolidated under one banner, Zinc Network, to create one global communications agency that aims to drive social change through online community and influencer-led campaigns, including government programmes”.
A UK Government website for commercial suppliers lists Breakthrough as “trading as” Zinc. However, Zinc was dissolved 21 months after it was created on 28 January 2020 without ever filing any accounts. On 2 March 2020 Breakthrough Media Network was renamed as Zinc Network Limited. The varying permutations of its name lends itself to the kind of deliberate imprecision that the company has fostered about its activities and relationship with government, as we shall see below.
Project April
In this article, we will draw extensively on a long (89-page) leaked document prepared by Breakthrough Media under the heading Project April.
One of the leaked documents, discussed at length in this article
In a proposal to the Government in 2015, Breakthrough offered the following services. Note the reference to the “Hub”, which we will discuss later:
“Provide creative concepts”: activities include guiding RICU’s framing of responses to events, developing RICU’s longer term strategy for promoting key messages and identifying appropriate civil society organisations in response to news, events, and specific requests from RICU.
“Liaise with civil society organisations”: “the Hub will be embedded within target communities via a network of moderate organisations that are supportive of RICU’s goals. Breakthrough already has an extensive network of these organisations and will work closely will them at every stage of production and distribution”.
“Produce content”: audiovisual material, online banner advertising, general website content, animation materials
“Plan distribution and place products”
“Use industry-first online targeting and optimisations techniques”; Breakthrough “will make use of a full range of diversionary and optimization methods to maximise product reach and impact”
“Evaluate reach and impact”
The project would provide “a dedicated production and distribution capacity to” civil society groups. But: “At the same time this will provide RICU with effective ways of communicating its own messages through credible civil society organisations.”
Who Does Breakthrough Target?
The work done by Breakthrough for RICU targets Muslims. The documents are explicit about this, referring to the production of “tactical counter-radicalisation communications that reach into at-risk UK communities online and specifically its core target audience primarily Muslim males aged 15-39”. The aim is to “promote a reconciled British Muslim identity”.
Leveraging Muslim/Minority Staff
In pursuing this aim, Breakthrough notes in one tender document that it is able to draw on staff from the targeted communities (note again the reference to the “Hub”, to be discussed shortly):
Breakthrough content does not feel like public information: it genuinely excites, interests and engages viewers. Moreover Breakthrough has proposed core and support teams that include Arabic, Urdu and Somali speakers and individuals drawn from target audience communities, who will be able to provide valuable insight on the look, feel and tone of Hub content.
The directors of Breakthrough/Zinc are two white men, but the leveraging of ethnic minority staff, specifically Muslims, is notable in this passage. The experience of Muslim staff working there reportedly can vary from this picture.
Former staff member, Amina Aweis, noted that there appeared to be a disjuncture between the communities being targeted — Muslims — and the culture of the firm:
A lot of the content on these platforms mainly targeted young British Muslims, particularly Muslim women. However, the people behind these platforms didn’t reflect that. In fact, one of the few Muslim women who contributed so much towards these platforms was continuously gaslighted, bullied, and labelled as too ‘abrasive’ to work with.
There was one hijabi woman who left soon after I had joined because she was put in a predicament that did not align with her values. She warned me to be careful and to set boundaries for myself when working with the people there. I stuck to her advice as best as I could at the time. It was after she left that I really noticed some things that did not add up.
Aweis also explained that she was not properly aware of the relationship with the Home Office:
My feelings towards Breakthrough Media [are] one of frustration followed by a wave on unease upon discovering its undeniable link with the Home Office. My suspicions regarding their links to the UK government was confirmed firstly, the way the business was structured in terms of when certain projects were receiving funding. Secondly, when I found out about individuals in the office who had certain affiliations to political parties whose values did not align with the clients they were working with.
Ethnic diversity in the senior management team at Zinc circa 2020
Zinc’s progressive multicultural message circa 2020
The allusion here is to affiliations with the Conservative Party. Indeed, a significant number of staff have such connections. For example, Scott Brown — one of the two directors of the company — used to work for the strategic communications team of the party. This was, as it happens, at the same time as Richard Chalk, who from 2012 was the head of RICU. Chalk is also a former Tory Prospective Parliamentary Candidate.
‘Need to Know’ and the Deception of Breakthrough Staff
Aweis worked at what she evidently thought was a project called Zinc:
One of the roles I came across was a social media manager for a platform called Zinc, an online space ‘promoting positive social change’. It was marketed as a ‘creative and informative platform’ which would shed light on various topics and issues, be it social, political and environmental with video segments of inspirational stories of individuals and charities who were doing meaningful work in their communities.
Breakthrough Media was barely mentioned during my interview, other than that it was a digital agency that worked with ‘grassroots organisations’. I wasn’t really told much about it in and of itself, which, looking back, made me feel uneasy although at the time, I couldn’t quite figure out why.
There were instances where Breakthrough Media would be brought up in relation to budget cuts for Zinc. I believe it was during this time that I had begun to wonder how this specific platform was tied to Breakthrough Media, and how its business model was set up. This was because it was always marketed as its own independent project where there was no external ‘client’. Whenever I did want a bit more clarification, I would be left even more confused.
In fact, I was encouraged to not mention the name too much and avoid talking about it in depth outside of work. I was also made to sign the Official Secrets Act, which was a bit puzzling at the time. I had assumed that this was normal procedure and so I didn’t think much of it then.
Zinc does indeed portray itself as a platform that would not seem to have any obvious connection to Breakthrough.
Zinc’s ‘About’ page on YouTube, February 2020
This evasiveness appears to run all the way through the operation, and it is in fact structured into the contractual relationship with the client. In this case, the Home Office propaganda team RICU is the client, but as Aweis hints above, the question of who was the ultimate client was also nebulous.
Deception of Civil Society ‘Clients’
In the leaked internal documents there are copious references to secrecy and security of information. One section reads: “Due to the nature of our work, security is a paramount consideration, and accordingly a number of the Breakthrough team are security cleared”. (Response to: ITT: Project April, Technical Component, June 2015).
Another internal document by a Breakthrough/Zinc operative called Alex Lawrence-Archer reveals the deceptive relationships at the heart of RICU activities in a 2015 internal draft:
RICU delivers its campaign material in three ways, with a strong focus on involvement from partner CSOs:
Campaign products are never directly attributed to RICU.
The Hub as a Deniable Operation
One way of institutionalising a deniable operation that was pioneered by Breakthrough was the creation of ‘the hub’, an office location that would appear to have little to do with Breakthrough and where the relationship with RICU was obscured as much as possible. As one document notes:
The Hub is being set up to provide a discreet production capability able to produce tactical counter-radicalisation communications that reach into at-risk UK communities online and specifically its core target audience — primarily Muslim males aged 15-39. (Response to: ITT: Project April, Technical Component, June 2015).
Breakthrough says it: “Understands the sensitive nature of RICU’s work and adheres to the highest standards of security and confidentiality: Breakthrough has in place rigorous systems for controlling information flows and keeping sensitive information confidential”.
A key reason for this secrecy is the covert nature of the work.
In light of the sensitive nature of the objectives pursued and the importance of maintaining confidentiality – particularly in relation to [the] attribution of campaign content to civil society organisations, the operation of the Hub must adhere to the most exacting security and risk control procedures.
Breakthrough says it has:
... extensive experience working on confidential and sensitive projects, including those for which content needs to be attributed to partner organisations (including but not limited to the Help for Syria campaign). In doing so it has developed rigorous confidentiality and security procedures that protect sensitive client information by ensuring information flows are on a strictly ‘need-to-know’ basis without compromising content production.
The “client” being referred to here is RICU, which is the actual client. The documents make it clear that the aim is to imply that the client is the civil society group, while at the same time ensuring that the real client has total editorial control over any materials produced.
The sensitive nature of the work undertaken and complex nexus between RICU, the contractor implementing the Hub and community organisations require careful management and in particular thorough client sign-off procedures.
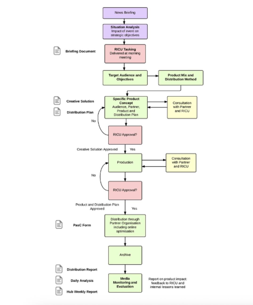
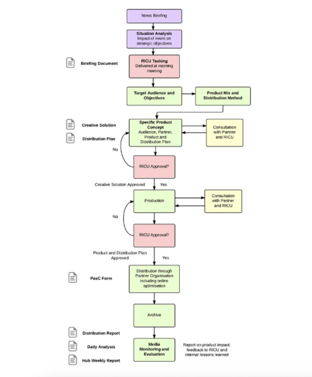
These procedures include very close supervision of the activity by RICU:
RICU will brief a senior member of the Hub team (producer director or associate producer) on the day’s tasking at the morning meeting. The meeting will cover RICU’s strategic imperatives, target audience, outcomes, lines and hosting organisations.
The Hub team will then convene a meeting to discuss the brief and develop a creative solution and draft distribution plan. Once the creative solution has been approved by RICU, production will commence: equipment, travel, scripting, shooting and administrative arrangements (release forms etc.), with RICU updated during the day on progress.
The final distribution plan will be sent to RICU for approval before production finishes.
Following editing of the product, the final version will be sent to RICU for approval. On approval, a Production as Completed form, containing music cue sheets, release forms, archive material used and compliance forms will be issued.
Following distribution in accordance with the distribution plan, media monitoring will facilitate the generation of distribution reports for individual products as well as weekly hub reports to RICU.
‘Production and Distribution Workflow’ from Breakthrough ITT proposal
Editorial Control and the Real ‘Client’
The production and distribution workflow in a leaked document shown above “illustrates the consultation and client approval stages built into the production process to ensure RICU has full control over content produced by the Hub”.
It adds that “client approvals will be built into the distribution process”. It is plain from the diagram that the “client” is RICU and not the civil society groups.
In order to pull off this deceptive approach, the Hub office would be separate from RICU and indeed Breakthrough:
The Hub core team will require office space for eight people in total. This would need to be configured as one main space (to house the whole team in one location) with one sound-proofed edit suite – approximately 6ft x 8ft – attached. The space would need to be furnished with five desks in the main room and one desk in the edit suite (six desks for Hub core team staff) along with six chairs.
To ensure that RICU can keep the closest eye on the proceedings, it is proposed that RICU staff members would be able to work in the Hub:
Breakthrough also proposes a working space provision for up to two RICU team members. Breakthrough therefore proposes a prinicipal working space for seven people and the one edit suite.
That this would be done covertly is revealed in the ‘draft security plan’:
In light of the sensitive nature of RICU’s objectives and involvement and the need for Hub content to be attributable to partner organisations rather than Breakthrough, the Hub or RICU, Breakthrough recommends a sensitive/confidential approach to its and RICU’s involvement in operating the Hub. This is the basis on which Breakthrough’s existing relationship operates and would mean that media, data, physical access and documentation would be managed so as to keep RICU’s involvement in the production of Hub content and the nature of RICU and Breakthrough’s collaboration in operating the hub strictly confidential.
In order to maintain secrecy, security clearance will be required:
The proposed project directors, associate producer, social media content manager and communities manager are already security cleared by the Foreign and Commonwealth Office. All other core Hub staff will be security cleared in due course. Hub staff will be cleared to either A, B or C internally.
These correspond to access to information that is “confidential”, “sensitive”, or “unclassified”. Security Clearance A will give:
Access to Grade A, B and C materials
Oversight of all aspects of projects
Engage fully with clients on all matters (including overall strategic objectives and purpose)
Category A materials will include:
Any information relating to RICU or other government clients
Detailed or complete strategy documents
Documents referring to the overall purpose of the Hub
Documents linking partner organisations to the Hub
Sensitive treatments of particular products
Any document naming Breakthrough or RICU
By contrast, other staff would be aware only of more operational details, including the following:
Security Clearance B: “will not be fully briefed on strategy”; “Privy to certain discussions with clients’; ‘Suitable security clearance for working with clients where necessary”
Security Clearance C: “Not aware of the detailed strategy behind projects, but are briefed on the key messages and audiences for individual products”
“Management of information flows between RICU and the hub”, the document states, “will be managed solely by senior Hub management: the project directors, producer director and associate producer. Only these individuals will have detailed knowledge of the nature of the collaboration between Breakthrough and RICU or of the Hub’s overarching strategy”.
As a result of this attention to detail, the Breakthrough team provide an upbeat assessment of the likelihood of various risks facing the project. Two of these are in Figure 9. In the first, the risk that messages are misinterpreted by audiences, is, though, remote, since RICU will have “editorial control”. Perhaps more serious was the risk to “Product Credibility” caused if “RICU [was] exposed as funding the product”, which would have a consequent “negative impact on [the] campaign” and would impact on the “credibility of the product and RICU, Prevent and the Home Office’s reputation”.
The risk of misinterpretation and exposure
Conclusions
One can only hope that the credibility of RICU, Prevent, and the Home Office are indeed negatively impacted. The approach they have adopted to communications is fundamentally dishonest; indeed, deceptive. In an age where the Government spends significant sums paying consultancies like Zinc to unearth, monitor, and denounce misinformation and disinformation, it is salutary to be reminded that the British Government is a very significant producer of dishonest and manipulative communications.
This article has reviewed the deceptive means by which RICU and Zinc attempted to keep their deceptive communications secret. In a companion piece to this article, we will look in detail at the Muslim civil society groups that they manufactured via this approach.
Note: The research for this article was financially supported by the European Commission via the European Union’s Rights, Equality and Citizenship Programme 2014-2020.












The Zinc network and their connections to civil society groups need to be fully exposed. This is a great article.